from bruce965@lemmy.ml to askelectronics@discuss.tchncs.de on 17 Feb 18:25
https://lemmy.ml/post/43305435
Hi! I recently purchased a nice gadget from AliExpress, this should be the circuit to drive an ultrasonic piezo. Silly me, I put the batteries backwards and the U1 component on the bottom left blew up.
I know a bit about circuits so I reverse engineered it (there might be mistakes), but I am not skilled enough to identify the component in order to look for a replacement. Can someone help me identify it? I can read ___22 on it.
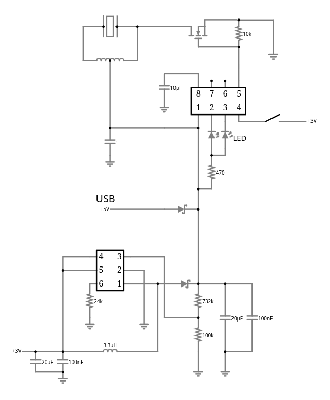
Here’s another version of the schematic, which might be easier to understand.

Thank you for your help!
EDIT: I couldn’t identify the component, but I did a Google Image Search as suggested by @partial_accumen@lemmy.world and it found similar PCB designs. It very much looks like this component is part of the charging circuit, which I do not particularly care about. I will try desoldering it and see if the rest of the device still works. I will post the outcome here.
EDIT 2: with a lot of help from @jeinzi@discuss.tchncs.de I managed to fully reverse engineer it and fix most of the mistakes in the schematic. That component was just an FP6291 after all, part of a circuit to step up the 3V from two AA batteries to 5V required by the MCU. I replaced that whole section with a step up module I had previously purchased from AliExpress, and now everything works again.
Here’s the final (mostly accurate, hopefully) revision of the schematic.
Lessons learned:
- Always double-check battery polarity
- In the age of AI, Google Image Search can now help identity circuits
- Sometimes a circuit that looks complex can actually be much simpler in the end
- AskElectronics@discuss.tchncs.de amazing community on Lemmy
That was fun! Thank you very much to everyone who contributed to this thread!

threaded - newest